ATARI VCS 2600

Console Atari VCS 2600 (modèle S)

L’Atari 2600, à l’origine appelée Atari VCS, est une console de jeux vidéo de deuxième génération produite par Atari entre 1977 et 1992.

Modèle original : c’est le premier, sorti en 1977 aux États-Unis avec le jeu Combat. La console est encombrante et relativement lourde, ce qui lui donnera le surnom « Heavy Sixer ». Elle est reconnaissable à ses 6 boutons type « switch » et sa finition bois. Elle est d’abord assemblée aux États-Unis, puis à Hong Kong. Une version « Light Sixer » sortie en 1978 existe aussi, la seule différence sont les bords en façade qui sont moins arrondis et les bords sur le dessus qui sont plus fins.

Modèle « S » : il remplace le modèle original en 1980, avec un encombrement et surtout un poids qui sont réduits, et seulement 4 commutateurs au lieu de 6. La finition bois est conservée, et le jeu Combat ainsi que deux contrôleurs type Pong (paddle) sont toujours inclus dans l’emballage.

Ajout d’une sortie vidéo YC

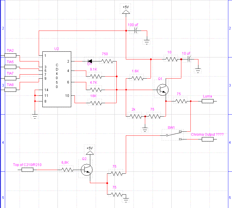
Pour améliorer la sortie composite de base de la console, voici un schéma permettant d’ajouter une extension (pcb) en se connectant directement sur les sorties du TIA de l’atari.

Le circuit est composé d’une puce CD4050 qui fonctionne comme un tampon apportant plus d’ampérage pour les signaux du TIA en entrée. Ce composant nécessite une alimentation de 5V DC que vous pouvez reprendre sur la carte mère de la console.

Le site build-electronic-circuits.com donne cette explication :

Un tampon est un dispositif qui reçoit une entrée et renvoie la même chose. Cela peut sembler inutile à première vue, mais c’est en fait très utile pour les dispositifs qui ont un courant de sortie très faible.

Par exemple, le CD40106 ne peut absorber que 2,6 mA sur chacune de ses sorties. Mais si vous connectez un tampon provenant de la puce CD4050B à la sortie, vous pouvez  soudainement absorber jusqu’à 48 mA, soit près de 20 fois plus !

Les signaux vidéo de sortie sont ensuite mixés et amplifiés pour obtenir la luminance (luma) qui correspond à l’image en noir et blanc. C’est le signal Y.

Le signal de couleur Chroma (signal C) est repiqué sur le couple noté RC210 sur l’atari puis est amplifié par un autre transistor.

Un interrupteur est présent sur le schéma pour activer ou désactiver la couleur dans le signal de sortie YC. Bien sûr, il n’est pas obligatoire de l’ajouter.

Note : Ce montage ne gère que le signal vidéo. Vous devez repiquer le son mono sur l’atari pour l’envoyer sur une sortie jack ou RCA classique.

Créer un câble YC vers SCART PÉRITEL :

On suit le montage ci-dessous qui permet de construire un câble avec une sortie péritel pour votre vieille télévision CRT vintage.

Ce schéma est en fait une reproduction d’un adaptateur RCA/S-VIDEO vers péritel. La partie du schéma qui nous intéresse ici est celle du S-VIDEO, autrement le format YC.

Un interrupteur (à glissière) triple à 2 positions est aussi présent sur cet adaptateur, mais vous n’en avez pas besoin pour votre câble. Pour info, cet interrupteur a pour but de rediriger le signal vidéo entrant (gauche) vers la valeur IN/OUT du format péritel (droite).

Pour votre câble, vous devrez diriger vos fils sur la position gauche de l’interrupteur, donc le fil n° 20 pour le signal Y (et 17 pour sa masse), et les fils 2 et/ou 6 pour l’audio mono (et 4 pour la masse audio). Le signal Chroma est quant à lui toujours dirigé vers le fil 15 et sa masse sur le fil 13 de la péritel.

Notes : désolé pour la qualité du schéma, mais il a l’avantage d’être valable aussi pour le RCA.

Pour les numéros des fils de la prise péritel, ils sont en général inscrits à l’intérieur, pas très visibles mais avec un bon éclairage, on peut les voir. Pour rappel, le côté de la pointe de la prise regroupe les numéros pairs ordonnés de bas en haut, l’autre côté de la prise regroupe les numéros impairs.

Construire un bloc d’alimentation

Le bloc d’alimentation externe d’origine de l’Atari 2600 fournit d’origine une tension de 9V DC pour 500mA de courant maximum. La polarité de la prise jack est une tension positive en haut (le bout) et négative en bas de la prise, le séparateur entre le deux étant la barre noire horizontale.

Il est vivement conseillé soit d’acheter une alimentation neuve de qualité ou bien d’en fabriquer une en achetant une carte et un boîtier pouvant la remplacer. En effet, les alimentations d’origine sont vieilles (plus de 40 ans d’âge), ont tendance à surchauffer, voir à délivrer une mauvaise tension à cause d’un composant défectueux, ce qui serait dangereux pour la console…

Une alimentation récente de 9V DC 1A peut tout à fait convenir. La console consommera seulement l’ampérage dont elle a besoin pour bien fonctionner. Ne choisissez pas non plus une alimentation trop puissante, c’est inutile. Attention, vérifiez bien la polarité de la prise (avec un multimètre si possible) avant de la brancher à la console.

Note : fabriquer une alimentation n’est pas sans risque : vous côtoyez une tension d’entrée de 110 ou 220 V AC, ce qui peut être mortel en cas d’électrocution. Soyez sûr de ce que vous faites sinon ne le faites pas. 

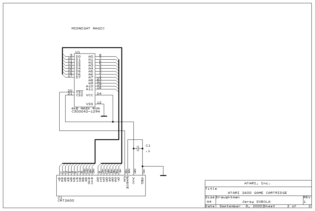
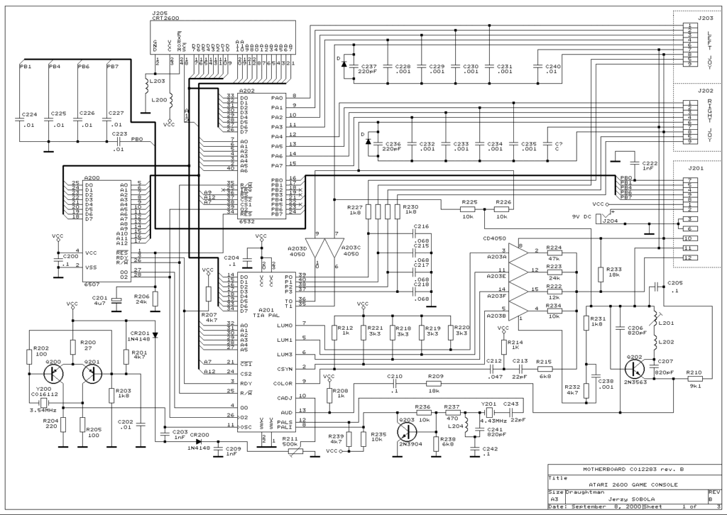
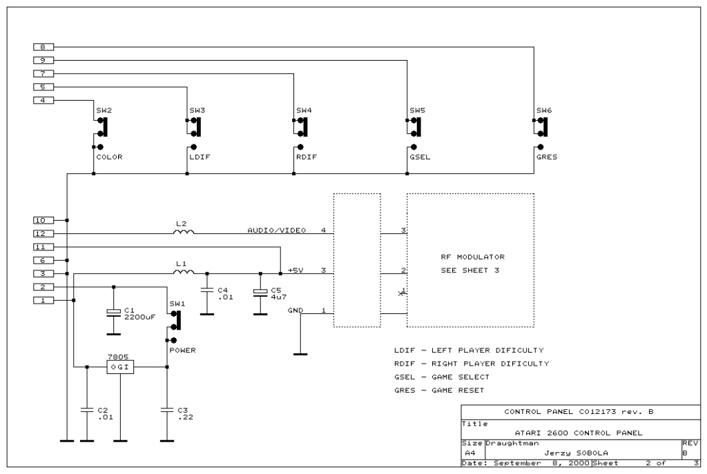
Consulter les schémas électriques

Récupérés sur le site https://www.atariage.com/